Jump to content

Difference between Materials and Textures!!


Recommended Posts

Posted

Hello everybody!!

 

i would really apreciate if someone could explain me the difference between material and texture!!

 

all the tutorials i ve watched refer to materials, so i know how to put them on my project s surfaces! but what about texture?

 

what texture does and how can i introduce it on my project? does 3dsmax have a library with textures or i should download (from where?)?

 

thank you a lot for your time!!

Posted

Here is Jeff Patton's definition of Textures, Materials and Shaders.

 

Textures = bitmaps that are used inside your materials & shaders. Ex. a photo of some bricks used as a diffuse map.

 

Shaders = smaller (math) modules that are used to build materials. Ex. a glass(lume) shader applied to the surface slot of a mental ray material. Shaders can hold textures as well.

 

Materials = Generally speaking, a material can be considered a ‘packaged’ set of various shaders. You can assign shaders and/or textures to a material. Ex. Standard material, Arch & Design Material, ProMaterial.

Posted

thanks a lot!!

 

do you know how can i put texture on my materialised surfaces??

 

i read that the the procedure is the same with puting material to the surface but where can i find the textures? is there a texture library at 3dsmax? where can i find it?

 

thanks a lot again!

Posted

hello!!

 

i have another problem and maybe you could help me!!

 

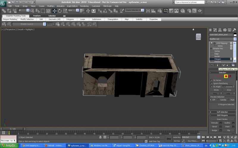
when i import my surfaces at 3dsmax they don not seem to be at the same side (i can t explain it very well - my english does not help me!!)

look at the first picture

 

all the surfaces sould be gray but there are also black ones (at these black surfaces the gray side is the interior!!) its like they are not imported with they same ''direccion''.

do you have any idea what could be the problem (i created the surfaces at Autocad by using the command ''3dface'' and in some cases the comand ''edgesurf'') and how to solve it??

 

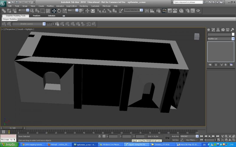
as a result to this when i import materials, i take the result in the 2nd picture!

 

thanks a lot!show_3dsmax_2.jpg

show_3dsmax.jpg

show_3dsmax_2.jpg

show_3dsmax.jpg

Posted

It looks like some of your polygons are flipped. This is a pretty common occurrence when importing geometry from Autocad.

 

Switch to Polygon selection mode, select the black polygons and then click the "Flip" button.

Flip.jpg

Posted

thank you a lot for all you advices (they always work!!) and your time!

Join the conversation

You can post now and register later. If you have an account, sign in now to post with your account.
Note: Your post will require moderator approval before it will be visible.

Guest
Unfortunately, your content contains terms that we do not allow. Please edit your content to remove the highlighted words below.
Reply to this topic...

×   Pasted as rich text.   Restore formatting

  Only 75 emoji are allowed.

×   Your link has been automatically embedded.   Display as a link instead

×   Your previous content has been restored.   Clear editor

×   You cannot paste images directly. Upload or insert images from URL.

×
×
  • Create New...