Jump to content

Removing vertices from a wire polyline


Recommended Posts

Posted

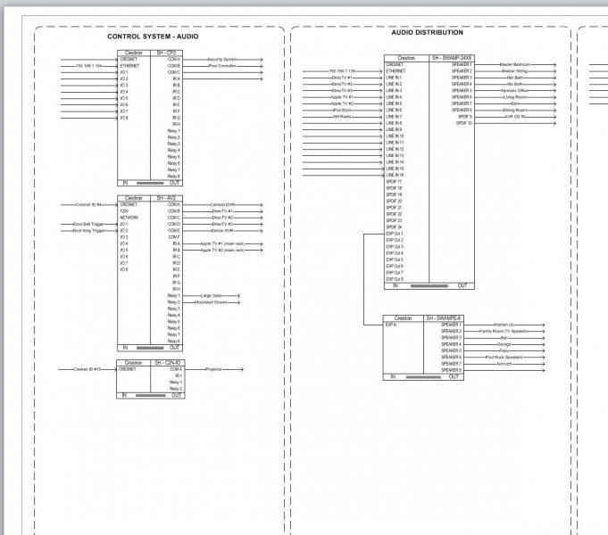
Schematics Auto Cad-Schematic1.dwg

Schematic File.jpg

 

Hi,

 

Was wondering if someone could help me out with this. We are moving our schematic work from Visio to acad to keep eveything in one program, and are trying to figure out how we can make the wire polyline in the attached file so it just to snaps to the connection points without actually extend the line or adding a vertices. I basically just want to re create what we already do in Visio where you can basically create an arrow, add text to the middle and then have it snap to a connection point. Any help would be really appreciated, can't figure this one out.

 

I added the dwg file on top as well incase someone wants to give it a shot.

Posted

Use GRID and SNAP features of AutoCAD?

 

Why aren't you using AutoCAD Electrical?

Posted
Use GRID and SNAP features of AutoCAD?

 

Why aren't you using AutoCAD Electrical?

 

The schematic part is just one part of what we do. We use D-Tools as the quotation engine and it just works with regular auto cad. About to try GRID and SNAP.

 

Thanks!

Join the conversation

You can post now and register later. If you have an account, sign in now to post with your account.
Note: Your post will require moderator approval before it will be visible.

Guest
Unfortunately, your content contains terms that we do not allow. Please edit your content to remove the highlighted words below.
Reply to this topic...

×   Pasted as rich text.   Restore formatting

  Only 75 emoji are allowed.

×   Your link has been automatically embedded.   Display as a link instead

×   Your previous content has been restored.   Clear editor

×   You cannot paste images directly. Upload or insert images from URL.

×
×
  • Create New...