Jump to content

Recommended Posts

Posted

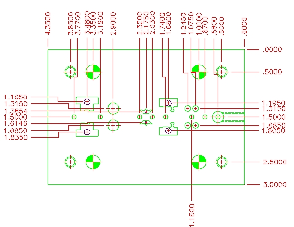
Attached is a drawing I made over 10 years ago. I have not used the ordinate dimension tool in some time and my notes on it are sketchy to say the least. Will someone here please give me the proper sequence of commands that I would need to accomplish these same results. I am using version 2000, if it matters.

Thank you,

Gotchy

Image00829.JPG

Posted

You'll find a full explanation in your AutoCAD Help files under the topic heading "Create Ordinate Dimensions".

Join the conversation

You can post now and register later. If you have an account, sign in now to post with your account.
Note: Your post will require moderator approval before it will be visible.

Guest
Unfortunately, your content contains terms that we do not allow. Please edit your content to remove the highlighted words below.
Reply to this topic...

×   Pasted as rich text.   Restore formatting

  Only 75 emoji are allowed.

×   Your link has been automatically embedded.   Display as a link instead

×   Your previous content has been restored.   Clear editor

×   You cannot paste images directly. Upload or insert images from URL.

×
×
  • Create New...