Jump to content

Inventor 2015 BIM Exchange, export to RFA not available.


Recommended Posts

Posted

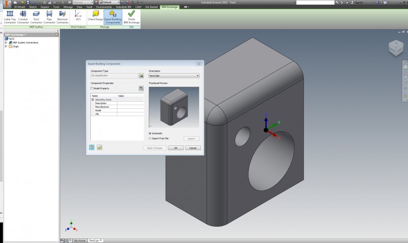
Hi,

 

 

I have been playing around with the BIM exchange and as the title states I appear not to have the file type option available for exporting to a RFA file (see attachments)

I know it is available because I have just used it on another workstation.

 

 

This is puzzling me, anyone else had this problem....

No rfa option tab.jpg

rfa option tab.PNG

Join the conversation

You can post now and register later. If you have an account, sign in now to post with your account.
Note: Your post will require moderator approval before it will be visible.

Guest
Unfortunately, your content contains terms that we do not allow. Please edit your content to remove the highlighted words below.
Reply to this topic...

×   Pasted as rich text.   Restore formatting

  Only 75 emoji are allowed.

×   Your link has been automatically embedded.   Display as a link instead

×   Your previous content has been restored.   Clear editor

×   You cannot paste images directly. Upload or insert images from URL.

×
×
  • Create New...