Jump to content

Groove Weld Intermittency


Recommended Posts

Posted

My coworker drew something up and I decided to put the welds on. I got to this call out and can make it work with the groove weld but there is no option for the 1/2-6 intermittency. The Fillet weld has "problems encountered" and won't apply. There is a small gap between the tube and plate, is this the problem of the fillet weld? I've chosen many combination of faces for the fillet weld and can't get it to work. Is there a reason there is no intermittency option for the groove weld?

Groove Weld Intermittency.jpg

Posted

Cosmetically the way I found a workaround to create the groove weld intermittency: offset the plane from end 1/2", sketch project the weld edge, extrude cut using the machining tab @ 6", rectangular pattern the cut @ 6"+1/2". This seems crazy but is this the best way to achieve this?

Groove Weld Intermittency Workaround.jpg

Posted

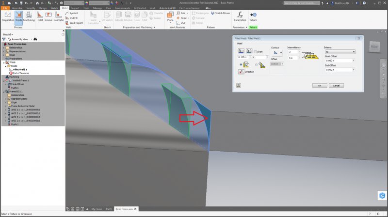
With the fillet weld the selection process is the important thing here. The Groove weld needs the same selection of that small side face of the plate, but you dont get that int weld option like in the fillet.

 

For Face 2 make sure you grab the side edge of the plate.

Weld1.jpg

 

 

 

Weld2.jpg

 

If you are using the groove weld then try and select the fill direction as the short edge of the plate.

Posted

In addition to the other comments, if you really need something and are willing to do a bit of extra work - Split Face(s).

Join the conversation

You can post now and register later. If you have an account, sign in now to post with your account.
Note: Your post will require moderator approval before it will be visible.

Guest
Unfortunately, your content contains terms that we do not allow. Please edit your content to remove the highlighted words below.
Reply to this topic...

×   Pasted as rich text.   Restore formatting

  Only 75 emoji are allowed.

×   Your link has been automatically embedded.   Display as a link instead

×   Your previous content has been restored.   Clear editor

×   You cannot paste images directly. Upload or insert images from URL.

×
×
  • Create New...