Datsun72 Posted September 25, 2017 Posted September 25, 2017 I am trying to complete a project. I can't create the "horse shoe" properly. I started with 2 lines than an arc and extruded. Then I drew a triangle and cut through. I guess this is why I am getting the step. Also I am trying to create the 2 extruded rectangles, but they just disappear. Finally I believe my large fillet is wrong. Any help would be greatly appreciated. Thx! Quote
Cad64 Posted September 25, 2017 Posted September 25, 2017 So you're using Inventor, correct? You posted this question in the Autocad section. Quote
Datsun72 Posted September 25, 2017 Author Posted September 25, 2017 So you're using Inventor, correct? You posted this question in the Autocad section. Yes, thanks didn't even realize. Quote
Datsun72 Posted September 25, 2017 Author Posted September 25, 2017 I am trying to complete a project. I can't create the "horse shoe" properly. I started with 2 lines than an arc and extruded. Then I drew a triangle and cut through. I guess this is why I am getting the step. Also I am trying to create the 2 extruded rectangles, but they just disappear. Finally I believe my large fillet is wrong. Any help would be greatly appreciated. Thx! Quote
SLW210 Posted September 26, 2017 Posted September 26, 2017 I have moved your thread to the Autodesk Inventor Forum. Quote
ReMark Posted September 26, 2017 Posted September 26, 2017 Seemed like an interesting enough problem so I drew it up as best I could unfortunately all I have is plain AutoCAD. Quote
Datsun72 Posted September 26, 2017 Author Posted September 26, 2017 Seemed like an interesting enough problem so I drew it up as best I could unfortunately all I have is plain AutoCAD. [ATTACH]62288[/ATTACH] Thanks for the drawing. I see you used a triangle and then maybe an arc? How do you create the arc and then angle the whole thing? Quote
ReMark Posted September 26, 2017 Posted September 26, 2017 I cheated. I created the two inclined surfaces flat then rotated each the proper angle. You seem to have an unnecessary crease in the larger of the two inclined planes. Quote
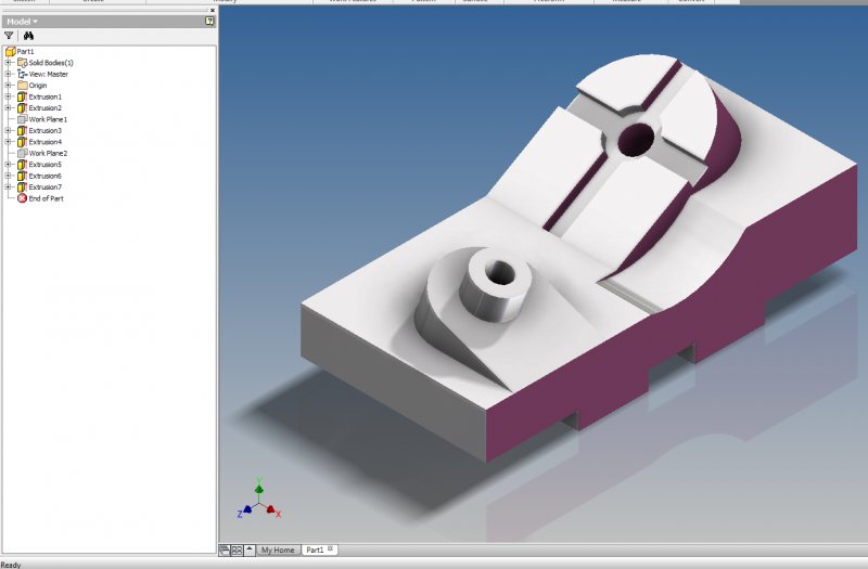
Datsun72 Posted September 26, 2017 Author Posted September 26, 2017 I cheated. I created the two inclined surfaces flat then rotated each the proper angle. You seem to have an unnecessary crease in the larger of the two inclined planes. I'm getting something like this: Quote
Datsun72 Posted September 26, 2017 Author Posted September 26, 2017 I'm getting something like this: How do you change the angle, and what is your starting edge? Quote
ReMark Posted September 26, 2017 Posted September 26, 2017 In AutoCAD I used the Rotate command to change the angle. I picked the lower right hand of the plane I was working on as my basepoint for the rotation. Quote
gazza_au Posted September 27, 2017 Posted September 27, 2017 Create work planes by choosing create plane then click and edge and specify the angle required. Quote
Recommended Posts
Join the conversation
You can post now and register later. If you have an account, sign in now to post with your account.
Note: Your post will require moderator approval before it will be visible.