Jump to content

Recommended Posts

Posted

Here is a neat little add-on for Blender that gives it "almost" CAD like transform tools. Worth looking at in my opinion.

https://gumroad.com/l/nqvcs

Downloaded it yesterday and I really like it. Going to throw the developer some $$ today as it's worth it.

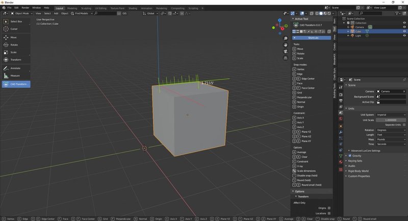
Edit: Here you can see me moving a cube a set distance (visually) and I just set the axis and type in the distance. BAM!
Screenshot_1.thumb.jpg.6c5fec89ab7c7a26d46010c0542f4636.jpg


Sean

 

Posted

I'm surprised that Blender doesn't have this functionality built into the program? It's a definite "Must Have" for any sort of precision modeling. If I used Blender, I would definitely grab it, and gladly donate to the developer. :thumbsup:

Posted

It "has" something but it is very cumbersome.

Join the conversation

You can post now and register later. If you have an account, sign in now to post with your account.
Note: Your post will require moderator approval before it will be visible.

Guest
Unfortunately, your content contains terms that we do not allow. Please edit your content to remove the highlighted words below.
Reply to this topic...

×   Pasted as rich text.   Restore formatting

  Only 75 emoji are allowed.

×   Your link has been automatically embedded.   Display as a link instead

×   Your previous content has been restored.   Clear editor

×   You cannot paste images directly. Upload or insert images from URL.

×
×
  • Create New...