Search the Community
Showing results for tags 'boolean operation'.
-
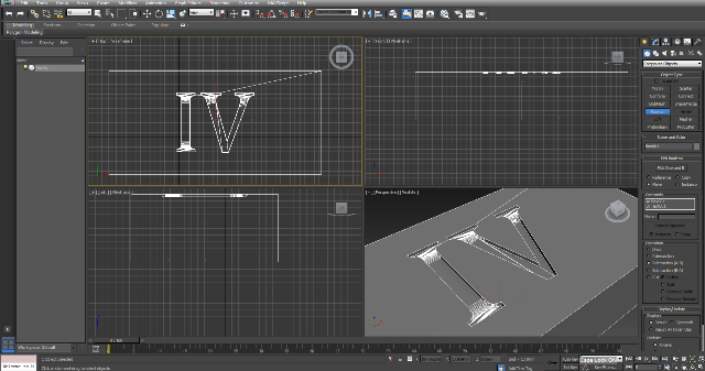
3DS MAX QUESTION I'm trying to create a visualisation of a roman numeral carved block of stone. I position the text 1 mm above the block & then use the Boolean command to subtract the text from the block leaving the indentation. Any idea why when I use the Boolean command I get the web type effect coming from the top corner? Makes it look like its tied to the corner somehow. Thanks in advance.
-
Hello! I'm a noob in rhino and I found some problems by making a polysurface solid: my problem is that I have two elements: a sphere and a twisted pyramid, joined by boolean union which I can't offset to add an internal thicken. when I do it (with "solid" option activated) it just creates a polysurface inside it, without creating an emptiness in it. I can't even make a boolean difference, boolean 2 objects or neither a solid subtraction that work with polysurfaces which surfaces do not intersect each other. Indeed, when I make a section to see how it is inside there's no hole but only the sectioned edges of the offset polysurf. H E L P!!!!
- 3 replies
-
- polysurfaces
- offset
-
(and 3 more)
Tagged with:
-
I am trying to shell a multi-layered part that has been union boleaned to form a 3D solid. Once I hit shell, eliminate one face for 3D printing, set the thickness desired, command line reads "Non-manifold edge detected" and restarts the shell command. 1.) What is a non-manifold edge and 2.) How do I fix it?
- 1 reply
-
- non-manifold edge
- boolean operation
-
(and 1 more)
Tagged with:
-
3D Solid Won't Slice or Respect Boolean Operatons
3D generator posted a topic in AutoCAD 3D Modelling & Rendering
I'm modeling a fireplace in AutoCAD 2012 that has 2 solids that won't slice or work with boolean operations. I'm trying to subtract the joints out of the header and legs of the fireplace to create seperate pieces but it won't do it. Slicing the solid at the joints doesn't work either. The 3d model is too big to upload. Please contact me at mloomis@mstoneandtile.com if you'd like to receive the file (1.2 meg) for troubleshooting purposes. Thanks.
