Search the Community
Showing results for tags 'solidworks'.
-
Hey folks, I'm a bit new to SolidWorks, so I could be missing something obvious, especially since no one else on the internet seems to have this problem. I'm trying to get my toolbox configured. The "Hole Wizard" screen looks as expected, but when I get to the "Customize Hardware" screen, nothing is there! See the image: I have followed this tutorial (http://www.javelin-tech.com/blog/2013/05/sw2012-manually-updating-toolbox/#.V_3CuvkrJD8), but still no love. I'm using SolidWorks 2014 on Windows 8.1 Pro. Any help is much appreciated!!
- 4 replies
-
- solidworks
- missing hardware
-
(and 1 more)
Tagged with:
-
Hi I have this error that is stumping me from completing an assignment.. When it comes to solidworks I'm not to much of a newbie but when it comes to creating molds for plastic injection parts I am.. I have created a plastic part ( The Barrel of a plastic BIC Rollerball pen) and am required to create the mold for it. I have created a Scale, and a Draft(But i must admit there are some yellow parts still on the model, which When trying to fix the problem I quickly redid a prototype of the part adding drafts where needed but still recieved the same error so i continued with my older part because it was more specific). I create parting lines, create parting surfaces, then create planar surfaces and knited them all together.. but then when I use the Tooling Split command and select my core, cavity and parting surface, i click the green tick and i get the error "Cannot Knit sheets together" and its driving me mad because I have no idea what ive done wrong and why it is not working.
- 7 replies
-
- solidworks
- mold
-
(and 1 more)
Tagged with:
-
- 7 replies
-
- solidworks
- leader
-
(and 2 more)
Tagged with:
-
3D Interactive Assembly Instructions - SolidWorks Composer Alternative
cadasio posted a topic in Design Software
I thought it may be of interest to users of this forum that cadasio has just been released into early access and is available to use for free. cadasio is online software that will create assembly and service instructions, similar to those you may do with SolidWorks Composer (aka Catia Composer). However unlike SolidWorks Composer, cadasio focuses on creating an online project that you can share with anyone who has an internet connection, whether that's on desktop, tablet or mobile. We have plugins for the main CAD systems or you can upload neutral formats (STEP or OBJ). The projects are in 3D, so the end user can spin around and zoom in to get a greater understanding of your product and potentially reduce translation costs, and become more sustainable as you may not require lengthy paper printouts. Markup such as text, balloons, labels, pictures and arrows can all be added and well as hotspots and animations to make your products come to life and you can still save out 2D raster (png) images if you desire. Our showcase page has several examples to that demonstrate some of the capabilities of the software, and since its free why not come and try it out on your own products!- 1 reply
-
- solidworks
- inventor
-
(and 2 more)
Tagged with:
-
hello EveryoneI wanted to save my sheet metal parts as flat pattern into Dxf file. So I created a macro for this.I have more than 50 files and wanted to run this macro on every file.I tried using Run custom task under task scheduler but its asking for exe file as program Path.Please help me with this problem and suggest an easier way to do the same job.Thanks
- 1 reply
-
- solidworks macro
- solidworks
-
(and 4 more)
Tagged with:
-
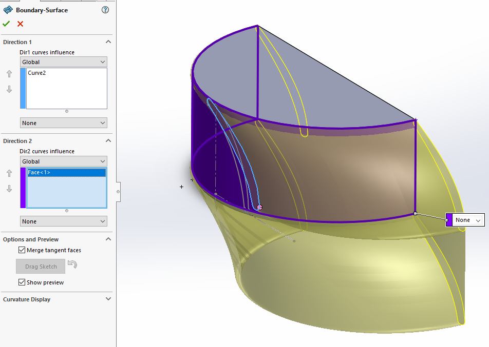
I want to create a surface from a projected curve (the blue line). I tried using the Boundary Surface tool, but I'm getting a mess of a surface.
- 1 reply
-
- solidworks
- projection
-
(and 1 more)
Tagged with:
-
flow simulation How to convert ABS-M30 material properties from pdf to required parameters from image?
Aleksandar posted a topic in SolidWorks
Hello. How to convert the data from the pdf to the appropriate data required here: (as image) Need for simulation in Solidworks. Thanks. ABS-M30.pdf-
- solidworks
- 3d print
-
(and 2 more)
Tagged with:
-
I have never used solidworks before i have more experience with Autocad and little inventor, i am planning to start taking some solidworks class during spring at community college. Can someone recommend me if there any good site for solidworks beginner like me? i do know youtube will have some but i try to look for more sources for learning new thing. I am looking something like "mycadsite" it's very helpful for learning CAD but don't know if anything for solidworks? any good Solidworks books?, CD tutorial that i can buy? any suggestion will be very much appreciated. Note: CAD Tutor site is always best site for me.
- 5 replies
-
- solidworks
- class
-
(and 2 more)
Tagged with:
-
I was wondering will there be any issue later on if i modify the drawing in 2018 solidworks but the file was originally drawing in 2017 solidworks version, someone had informed me that Solidworks if the file is created in 2017 it must be opened in 2017 to edit or work on it. is that true?
-
Hi guys! Happy New Year! I have been recently working on free SolidWorks tutorial. Makes no sense to keep all the knowledge that I have gained just for myself. If you don't wanna pay and still have good quality course please have a look here: https://www.youtube.com/watch?v=b6r28nVR0QM&list=PLG0iXWb03eQ_psG5nbfmSk8os9iPrfPFg Let me know what do you think about it! :) Cheers
-
- solidworks
- free
-
(and 1 more)
Tagged with:
-
This video shows Designing Hanger Bearing Tutorial. And It also show you Top-Down Design method See Tutorial Full HD Video: FB: https://www.facebook.com/SolidworksShare/
-
- solidworks
- rocket
-
(and 1 more)
Tagged with:
-
As a rule, in our BOM the QTY (quantity) equals how many of a part/assembly are included/inserted in an assembly. We've recently come across a couple situations where we need to override that number for a particular item. As an example, we have Screw X and we want the quantity to equal 100. Is there a way to get a manually entered QTY to show in the BOM for only one specific item when the BOM has many lines? For all the other items I want the QTY to equal the total in the assembly. It's like I need only 1 line in my BOM to read a Custom Property for this one item. If this do-able? Is there a different methodology for accomplishing this? I really want to avoid inserting 100 instances of this one screw in my top assembly, even if it's a pattern. (If possible) I know about manually typing in the cell to override that way... Looking for a "different" option.. Solidworks 2015 (if that matters) Please Advise Thanks
-
Commercial Library of fasteners per standard/Spec available anywhere?
ILoveMadoka posted a topic in SolidWorks
Does anyone know of a commercially available ($$$.$$) library of fasteners per standard/Spec available anywhere? I know you can create them in SW with the library but my supervisor has taks me with finding pre-made fasteners per spec (ANSI/ISO/Etc) with materials and properties all pre-assigned to "eliminate" any human error. I have argued the fact that someone had to create and assign materials to anything we purchase so why not do it in house... It's not the way they want to approach it.. So far I have found this: http://partsolutions.com/ but I wanted to look for others as well. Any input is appreciated. -
Bee Puzzle Assembly Introduction | SolidWorks Share -SoidWorks Tutorial
rocket posted a topic in SolidWorks
This video shows Bee Puzzle Assembly Introduction: See Video Tutorial: FB: https://www.facebook.com/SolidworksShare/ -
This video shows you how to Calculate the flat form of Y Joint. This is the fastest way. See Tutorial Video here: https://www.facebook.com/SolidworksShare/ https://www.facebook.com/SolidworksShare/posts/1382109128578432
-
-
I am attempting to run a simulation that consists of the following: a heat exchanger mounted to a vibration test fixture, which is mounted by bolts to a flat vibration test stand. I applied fixed geometry to the bolt holes, and a mass load to where the heat exchanger is to be mounted. When I run the simulation, I get low resonant frequencies. I believe this is because the areas with the tower pieces are displacing a large amount. I would think that adding a roller would model the effects of the flat test stand which the fixture is mounted to, as it would be preventing the fixture deflecting downwards, but the roller in solidworks prevents upwards deflection as well. I am wondering if anyone has an idea to constrain the fixture to prevent downwards deflection on the bottom of the fixture, without preventing upwards deflection.
-
- simulation
- resonance
-
(and 3 more)
Tagged with:
-
Autodesk Inventor vs. Solidworks for Gun Modeling
GShocked posted a topic in AutoCAD Beginners' Area
Which would you recommend for modelling guns from 2D reference images? -
Hello, I'm facing an issue with the Draft feature in solidworks. Probably because I don't practice so much on this soft. I do have a L that need to get a 5° angle draft to let the die get in and out. Draft doesn't work as the direction have to be both horizontal and vertical at the same time to get a draft on all the walls. Is there another tools to achieve this in solidworks Thanks for your help.
-
Have this strange problem with video card in Solidworks 2017 on Windows 10. As you can see it on video that I made it, it's like the video card is lagging. It's not certified video card for Solidworks, it's NVIDIA GeForce GTX 750. Before Solidworks 2017 had I Windows 7 and Solidworks 2015, with no problems. This happens when I work in Solidworks 2017 couple of minutes. When I start working, everything is normal and then is beginning that to hapen. That happens if RealView is turned on or off. If I enable software OpenGL is everything working more slowly, but normal. I have tried everything for video card that this wouldn't happen, but nothing helps. Is there something that would help with this problem, or just simple must be certified video card for Solidworks? Or it's maybe related to Windows 10? video:
- 6 replies
-
- solidworks
- card
-
(and 2 more)
Tagged with:
-
Hi I am new to solidworks and I have a part that at full scale is fine but when I scale it to 1/48 scale holes appear. So I then use the fill command which works great except for 2 holes where it flags up rebuild errors? I will post the part and the error messages later. Thanks Tim
-
Found this series on making real involute spur and helical gears
PLQ-0812 posted a topic in SolidWorks
Season's Greetings, I recently found this on YouTube and thought I'd share in the holiday spirit! It seems legit. Happy Holidays, PLQ-
- solidworks
- involute
-
(and 3 more)
Tagged with:
-
(I am using SW 2013 per job standard) I placed a fillet weld between two pieces of metal and the weld comes in as a cylinder rather than a 90 degree representation like one would expect. I have tried all sorts of combinations in the settings with no desirable results.. Can anyone shed some light on how to get a more accurate representation for my fillet weld? There was nothing about this in the weldment exam!! Thanks!
-
Hi I am new to solidworks and have created a new template for a drawing. It consists of a large picture inserted for the main background (whole page) with a frame and subtle watermark logo plus a small additional logo added in the opposite corner. When creating adding the views to the sheet they add OK until I shade the perspective type view, then it appears to be part of the view missing. It is the back ground that covers the whole pagecausing the issue because as soon as I remove the main picture background all of the shaded view appears. I have had a look to see if I can send the background to the back similar to how layers are arranged in other software programs but I am unable to find a command. I have attached a sceen shot of part of the sheet to show issue. I have a number of templates I need to create in a similar way. I'd appreciate any assistants. Kind Regards MC
-
This video show you how to design a Coca Cola bottle on SolidWorks. Video is at here: FB: https://www.facebook.com/SolidworksShare/
